贵州省推进基本养老服务体系建设实施方案

发布时间: 字体:

为认真贯彻落实中共中央办公厅、国务院办公厅《关于推进基本养老服务体系建设的意见》部署要求,进一步健全我省基本养老服务体系,制定本实施方案。

一、总体要求

以习近平新时代中国特色社会主义思想为指导,全面贯彻党的二十大精神,深入贯彻落实习近平总书记关于养老服务工作的重要论述和视察贵州重要讲话精神,按照省委十三届三次全会部署,坚持基础性、普惠性、共担性、系统性原则,加快构建覆盖全体老年人、权责清晰、保障适度、可持续的基本养老服务体系,提高基本养老服务供给水平,不断增强全省老年人的获得感、幸福感、安全感。“十四五”时期,重点聚焦我省老年人面临家庭和个人难以应对的失能、残疾、无人照顾等困难时的需求,推进基本养老服务体系建设,强化老有所养、老有所依必须的基础性、普惠性、兜底性服务供给,确保到2025年,全省基本养老服务制度体系基本健全,基本养老服务清单更加完善,服务对象、内容、标准等更加清晰明确,服务供给、保障、监管等机制不断健全,基本养老服务体系覆盖全体老年人。

二、重点任务

(一)完善基本养老服务清单管理机制

1.制定落实基本养老服务清单。省级对照《国家基本养老服务清单》,制定公布《贵州省基本养老服务清单》,服务项目、覆盖范围和实现程度不低于《国家基本养老服务清单》要求。各地各有关部门要严格落实《贵州省基本养老服务清单》。具备条件的市(州)、县(市、区、特区)可结合当地老年人服务需求、财政承受能力、可持续性等因素适当拓展服务内容,制定本地区基本养老服务清单,并报上一级人民政府备案。(责任单位:省民政厅,各市〔州〕、县〔市、区、特区〕人民政府。以下任务责任单位均包含各市〔州〕、县〔市、区、特区〕人民政府,不再列出)

2.建立基本养老服务清单动态调整机制。省级基本养老服务清单根据我省经济社会发展水平、财力状况等因素动态调整,具体由省民政厅会同有关部门研究提出调整意见,报省人民政府批准后以部门名义印发实施。制定基本养老服务清单的地方要相应建立动态调整及备案机制。(责任单位:省民政厅)

(二)完善精准服务主动响应机制

3.建立基本养老服务统计调查制度。按要求做好年度人口变动情况抽样调查中的老年人口状况和养老服务指标调查统计工作,适时发布全省老年人口状况。加强人口普查和抽样调查结果运用,助力开展全省老年人口数量、结构、分布和养老产业发展等方面研究。(责任单位:省民政厅、省统计局)

4.开展老年人能力综合评估。根据全国老年人能力综合评估标准,统筹现有的老年人健康管理、残疾等级评定等相关制度,制定全省老年人能力综合评估规范,将评估结果作为老年人享受相关补贴、接受基本养老服务等参考依据。开展老年人能力综合评估试点,探索可复制可推广的经验,逐步在全省推开。(责任单位:省民政厅、省卫生健康委、省残联)

5.强化特殊困难老年人识别管理。2025年前建成贵州省智慧养老服务平台,加强部门间数据归集、共享、比对,推进独居、空巢、留守、失能、重残、计划生育特殊家庭等特殊困难老年人(以下统称特殊困难老年人)精准识别和动态管理。优化完善养老服务布局,细化与常住人口、服务半径挂钩的制度安排,逐步实现从“人找服务”到“服务找人”。(责任单位:省民政厅、省卫生健康委、省大数据局、省残联)

6.建立特殊困难老年人探访关爱机制。以村(社区)为单位,统筹基层工作力量和老年协会、志愿服务组织等社会组织,建立健全特殊困难老年人探访关爱服务工作体系和工作机制,常态化开展上门探访、电话或微信沟通、需求登记和转介、精神慰藉等服务。2025年前实现特殊困难老年人月探访率达到100%。(责任单位:省民政厅会同有关部门)

(三)完善基本养老服务政策支撑体系

7.深化长期护理保险制度试点。积极稳妥推进长期护理保险制度试点,支持长期护理保险制度试点地区推进长期护理保险与经济困难的高龄、失能老年人补贴及重度残疾人护理补贴等政策衔接。鼓励商业保险机构开发与长期护理保险相衔接的商业护理保险产品,支持其参与政策性长期护理保险经办服务。(责任单位:省医保局、省民政厅、金融监管总局贵州监管局、省残联)

8.加强经济困难失能老年人和残疾老年人保障。市、县两级人民政府按规定为经认定生活不能自理的经济困难老年人提供护理补贴或照护服务,补贴标准根据老年人失能程度和经济困难程度综合确定。整合残疾老年人身份识别、待遇享受、服务递送、无障碍环境建设等各方面资源,提升残疾老年人服务保障水平。(责任单位:省民政厅、省残联)

9.建立基本养老服务经费保障机制。市、县两级人民政府要按照财政事权与支出责任划分原则,建立与当地老年人口数量相协调的基本养老服务经费保障机制,将基本养老服务经费纳入财政预算,省级财政统筹现有资金渠道予以支持。各级政府用于社会福利事业的彩票公益金中,支持发展养老服务的资金占比不低于55%。(责任单位:省财政厅、省民政厅)

10.强化养老服务设施布局规划管理。各级政府应当编制养老服务设施布局专项规划,按程序批准后,将其主要内容纳入国土空间详细规划,叠加到国土空间规划“一张图”,其中市、县两级专项规划要在2024年底前完成编制。严格按照人均用地不少于0.1平方米的标准,分区分级规划设置社区养老服务设施。对详细规划确定的养老服务设施用地,未履行法定修改程序不得随意改变土地用途。(责任单位:省民政厅、省自然资源厅、省发展改革委)

(四)提高基本养老服务供给能力

11.健全城市社区养老服务设施。各地新建城区、新建居住区要严格落实配套养老服务设施与新建住宅项目同步规划、同步建设、同步验收、同步交付的要求,严格执行新建城区、新建居住区配套养老服务设施审核、验收、移交机制,确保按照每百户不少于20平方米建筑面积配齐养老服务设施。老城区和已建成居住区要结合城镇老旧小区改造、居住区建设补短板行动等,通过补建、购置、转换、租赁、改造、盘活闲置资产等方式补齐养老服务设施。(责任单位:省民政厅、省住房城乡建设厅、省自然资源厅、省发展改革委、省国资委)

12.加快农村养老服务设施建设。以撤并整合现有乡镇特困人员供养服务机构为主、新建为辅,打造乡镇标准化区域养老服务中心,提供失能老年人照护服务。利用现有闲置集体房产、农村敬老院、闲置乡村校舍等设施,打造村级农村互助幸福院,开展农村互助养老和老年人精神文化活动。到2025年,乡镇标准化区域养老服务中心建有率不低于60%,建成100个设施配套完善、管理规范的农村互助养老示范点。(责任单位:省民政厅、省教育厅、省乡村振兴局)

13.发挥公办养老机构提供基本养老服务的基础作用。政府投入资源或出资建设的养老服务设施优先用于基本养老服务,在满足特困老年人集中供养需求前提下,优先为经济困难的失能、高龄、无人照顾等老年人提供养老服务。现役军人家属和烈士、因公牺牲军人、病故军人的遗属,符合规定条件申请入住公办养老机构的,同等条件下优先安排。光荣院在保障好集中供养对象基础上,可利用空余床位为其他无法定赡养人、扶养人或者法定赡养人、扶养人无赡养、扶养能力的老年优待抚恤对象提供优惠服务。(责任单位:省民政厅、省退役军人事务厅)

14.整合资源拓展养老服务供给渠道。加快推进县级特困人员供养服务机构提质改造,确保到2025年,每个县(市、区、特区)至少有1所以失能特困人员专业照护为主的县级特困人员供养服务机构。鼓励党政机关、事业单位和国有企业所属培训疗养机构转型为普惠型养老服务设施。鼓励各地通过公开招投标等方式,择优确定专业养老机构运营商,实行专业化规模化连锁运营。具备条件的地方可优化统筹养老机构床位建设补助、运营补助等政策,支持养老机构提供基本养老服务。(责任单位:省民政厅、省发展改革委、省国资委)

15.支持社会力量参与提供基本养老服务。将基本养老服务纳入政府向社会力量购买服务指导性目录,推进政府购买服务与直接提供服务相结合,优先保障特殊困难老年人的服务需求。鼓励和引导社会力量依法通过捐赠、设立慈善基金、开展志愿服务等方式,为基本养老服务提供支持和帮助。支持具备条件的家政和物业服务企业提供居家社区养老服务。(责任单位:省民政厅、省财政厅、省住房城乡建设厅)

(五)提升基本养老服务便利化可及化水平

16.强化对居家养老服务的支持。依托乡(镇、街道)养老服务中心或养老服务综合体、社区养老服务设施以及村民委员会、社区居委会等基层力量提供家庭养老指导服务,帮助老年人家庭成员提高照护能力。将失能老年人家庭成员照护培训纳入政府购买养老服务目录,符合条件的失能老年人家庭成员参加照护培训等相关职业技能培训的,按规定给予职业培训补贴。在全省打造100个居家上门服务示范点,带动形成居家上门服务供给生态。(责任单位:省民政厅、省人力资源和社会保障厅)

17.大力发展社区养老服务。依托现有社区养老服务设施,在人口数量较多、老年人口密集的街道打造街道养老服务中心,提供长期照护、短期托管、临时照护等服务。支持建设城市居家社区养老服务站,就近就便提供居家社区养老服务。支持养老机构、社会组织和市场主体运营社区养老服务设施。鼓励养老机构在老年人住所设立家庭照护床位,提供连续、稳定、专业的居家社区养老服务。积极发展老年助餐服务,逐步构建覆盖城乡、布局合理、共建共享的老年助餐服务网络,推动老年助餐服务方便可及、经济实惠、安全可靠、持续发展。(责任单位:省民政厅)

18.积极推进居家适老化改造和无障碍环境建设。以满足居家生活照料、起居行动、康复护理等需求为重点,采取政府补贴等方式,对纳入分散特困供养的失能、高龄、残疾老年人家庭实施居家适老化改造,有条件的地方可将改造对象扩大到城乡低保中的失能、高龄、残疾老年人家庭等。优先推进与老年人日常生活密切相关的公共服务设施改造,为老年人提供安全、便利、舒适的环境。大力开展无障碍环境认证,提升无障碍环境服务水平。(责任单位:省民政厅、省住房城乡建设厅、省残联)

19.提升老年人医养康养水平。鼓励有条件的医疗卫生机构为有医疗服务需求且行动不便的高龄或失能老年人,以及慢性病、疾病康复期或终末期、出院后仍需医疗服务的老年患者提供上门医疗服务。推动康复辅助器具进社区、进家庭,鼓励开展社区康复辅助器具租赁服务。积极开展老年人失能预防和养生保健宣传教育。支持有条件的普通高校和职业院校开设老年护理相关专业或课程,推动校企合作共建养老实训基地。支持有条件的学校开展老年教育,鼓励社会力量举办老年大学(学校)。积极发展老年体育,推进乡(镇、街道)老年体育组织建设,加强老年体育设施建设和适老化改造,推广适宜老年人的健身休闲运动,助推实现健康老龄化。(责任单位:省卫生健康委、省民政厅、省教育厅、省体育局)

三、保障措施

(一)加强组织领导。各市(州)、县(市、区、特区)人民政府要将基本养老服务体系建设纳入当地经济社会发展规划和重要议事日程,统筹资源力量加快推进。省级各有关部门要按照职责分工,细化工作措施和进度安排,有力有序抓好落实。省养老服务工作联席会议要发挥统筹协调作用,组织研究并推动解决基本养老服务体系建设中的重大问题。

(二)加强跟踪问效。将养老服务重点指标纳入市县和省直部门高质量发展绩效考核体系。各市(州)、县(市、区、特区)人民政府要切实履行责任,落实支持政策,加强绩效评价、监督检查和综合监管,保障养老服务供给质量。严格落实养老服务综合监管制度,确保服务质量和安全,对违法违规行为严肃追究责任。发挥标准对基本养老服务的技术引领作用,积极开展服务质量第三方认证。

(三)加强氛围营造。各地各有关部门要结合职能职责和工作实际,主动做好基本养老服务政策宣传解读,及时公开基本养老服务信息。要广泛凝聚社会共识,充分调动各方支持配合基本养老服务体系建设的积极性和主动性。推进涉基本养老服务体系建设重要改革事项要深入开展调研、充分听取意见,认真做好评估论证。

附件

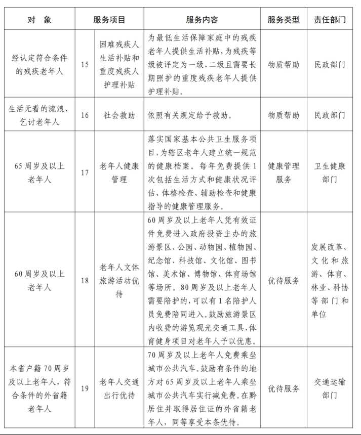
贵州省基本养老服务清单(2023年版)

关于我们|联系我们|网站地图|网站帮助|网站声明|网站年报

主办单位:息烽县人民政府办公室 联系方式:0851-87721549   地址:息烽县永阳街道县府路27号2号楼

息烽县人民政府版权所有 黔ICP备10201081号 公安备案号 52012202006106

技术支持:贵州多彩博虹科技有限公司 网站标识码:5201220001