• 今天是:
您当前所在的位置: 首页 » 新闻动态 » 便民信息

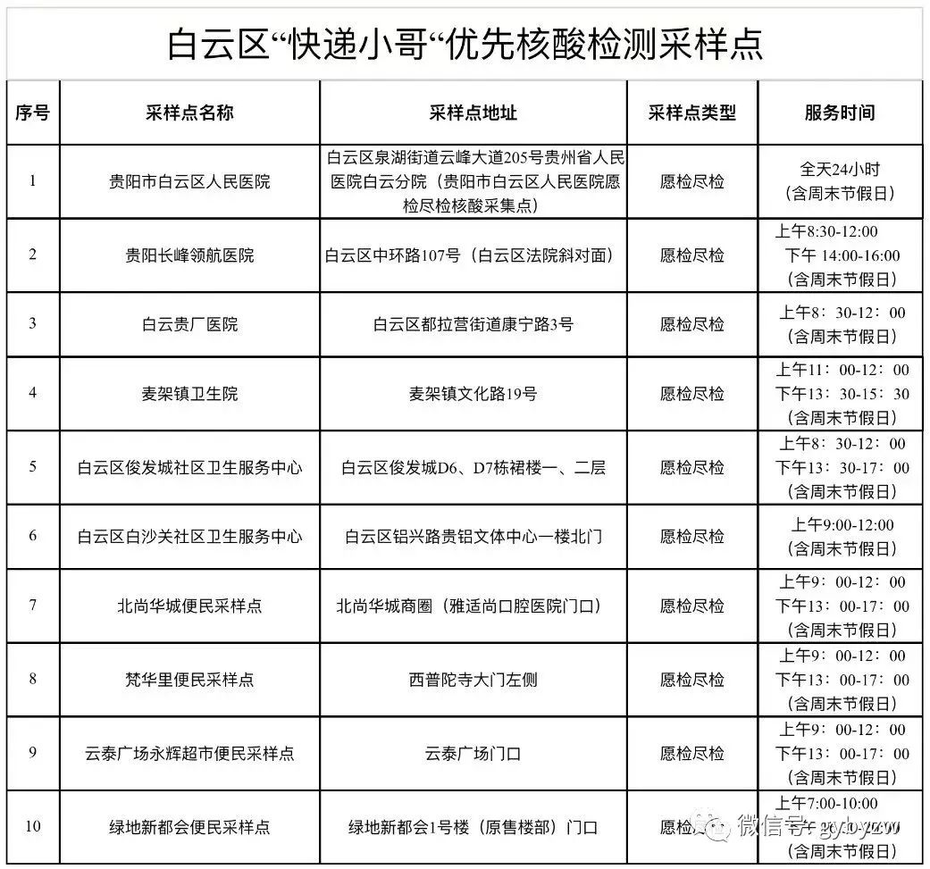
收藏!贵阳常态化疫情防控区县核酸采样点汇总

字体: 打印本页 关闭本页 视力保护色:

9月19日,贵阳市疫情防控现场处置省市联动指挥部发布通告,自9月19日18时起,贵阳市实施分级分类疫情防控措施,有序恢复生产生活秩序。

乌当区、白云区、观山湖区、修文县、息烽县、开阳县,实行常态化疫情防控。按照规定,继续提供免费核酸检测,2022年10月底前,居民每3天应至少开展1次核酸检测,如3天内无核酸检测记录,“健康码”弹窗提示,完成核酸采样后,24小时内恢复绿码。

为方便在常态化疫情防控区域的市民查询,“贵阳区势”梳理汇总相关区县的常态化核酸采样点信息。(注:此为动态信息,请关注最新变化。)

修文县



扫一扫在手机打开当前页面

关于我们|联系我们|网站地图|网站帮助|网站声明|网站年报

主办单位:息烽县人民政府办公室 联系方式:0851-87721549   地址:息烽县永阳街道县府路27号2号楼

息烽县人民政府版权所有 黔ICP备10201081号 公安备案号 52012202006106

技术支持:贵州多彩博虹科技有限公司 网站标识码:5201220001