• 今天是:
您当前所在的位置: 首页 » 专题专栏 » 热点专题 » 息烽县农机购置与应用补贴信息公开专栏

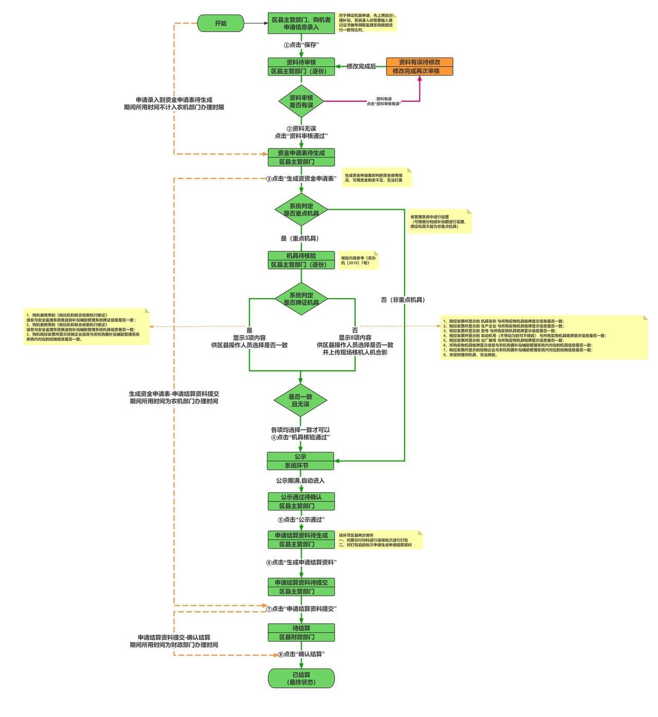
贵州省2024-2026年购机补贴流程

字体: 打印本页 关闭本页 视力保护色:

扫一扫在手机打开当前页面

关于我们|联系我们|网站地图|网站帮助|网站声明|网站年报

主办单位:息烽县人民政府办公室 联系方式:0851-87721549   地址:息烽县永阳街道县府路27号2号楼

息烽县人民政府版权所有 黔ICP备10201081号 公安备案号 52012202006106

技术支持:贵州多彩博虹科技有限公司 网站标识码:5201220001